新闻动态Position

你的位置:11选5任8杀号公式100 > 新闻动态 > 突发!这家A股公司董事长被立案调查,节前股价7天5板

突发!这家A股公司董事长被立案调查,节前股价7天5板

发布日期:2025-05-24 20:44    点击次数:138

  来源:华夏时报

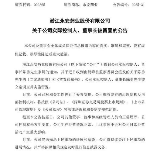
  5月5日,永安药业(002365.SZ)发布公告称,公司收到实际控制人、董事长陈勇家属的通知,其于近日收到由鹤峰县监察委员会签发的关于陈勇的《立案通知书》和《留置通知书》,公司实际控制人、董事长陈勇被立案调查并实施留置。

  永安药业表示,目前,公司已对相关工作进行了妥善安排。截至公告披露日,公司其他董事、监事和高级管理人员均正常履职,公司控制权未发生变化,公司生产经营情况正常,上述事项不会对公司日常经营活动产生重大影响。

  资料显示,陈勇,1959年1月出生,硕士学历。他曾先后任湖北摩托车厂厂长秘书及办公室副主任、黄州市医药化工厂常务副厂长,于1995年11月创建黄冈永安,2001年在潜江市泽口经济技术开发区作为主要发起人成立永安药业;现担任黄冈永安及黄冈日化董事长、天安日化执行董事、浙江双子副董事长、武汉低维董事长;永安药业董事长及永安康健执行董事、雅安投资执行董事、凌安科技董事长、齐安氢能源董事长、安莱斯董事长。

  据红星新闻,近日市场上有多篇炒作永安药业的“小作文”流传,声称“近期牛磺酸国际市场价格飙涨5倍”、“牛磺酸价格在2024-2025年经历了历史性上涨”等内容。

  盘面上,永安药业近期一度走出7天5板的成绩。4月29日晚间,永安药业发布股票交易异常波动公告称,近期网络上流传“牛磺酸价格暴涨几倍”等传闻,经向公司有关部门了解,此等消息不实,请投资者以公司官方公告及定期报告作为信息依据,理性投资。

  4月30日,永安药业开盘后迅速跌停,最新股价为12.91元,总市值38.04亿元。

  公开资料显示,潜江永安药业股份有限公司(又称“永安药业”)成立于2001年,于2010年3月5日在深交所上市,公司主要产品为牛磺酸。

  近日,永安药业发布2025年一季度报告显示,公司实现营业收入1.71亿元,同比下降12.96%。归属于上市公司股东净亏损436.72万元。归属于上市公司股东的扣除非经常性损益净亏损666.96万元。

 

海量资讯、精准解读,尽在新浪财经APP

责任编辑:杨红卜



TOP